用通俗易懂的話讓你明白場效應管是什么-KIA MOS管
信息來源:本站 日期:2020-10-26
場效應管在mpn中,它的長相和我們前面講的三極管極像,統一的把這些長相相同的三極管、場效應管、雙二極管、還有各種穩壓IC統統稱作“三個腳的管管”。
表示,關于它的構造原理由于比較抽象,我們是通俗化講它的使用,所以不去多講,由于根據使用的場合要求不同做出來的種類繁多,特性也都不盡相同;我們在mpn中常用的一般是作為電源供電的電控之開關使用,所以需要通過電流比較大,所以是使用的比較特殊的一種制造方法做出來了增強型的場效應管(MOS型),它的電路圖符號:
仔細看看你會發現,這兩個圖似乎有差別,對了,這實際上是兩種不同的增強型場效應管,第一個那個叫N溝道增強型場效應管,第二個那個叫P溝道增強型場效應管,它們的的作用是剛好相反的。前面說過,場效應管是用電控制的開關,那么我們就先講一下怎么使用它來當開關的,從圖中我們可以看到它也像三極管一樣有三個腳,這三個腳分別叫做柵極(G)、源極(S)和漏極(D)。
1腳就是柵極,這個柵極就是控制極,在柵極加上電壓和不加上電壓來控制2腳和3腳的相通與不相通,N溝道的,在柵極加上電壓2腳和3腳就通電了,去掉電壓就關斷了,而P溝道的剛好相反,在柵極加上電壓就關斷(高電位),去掉電壓(低電位)就相通了。
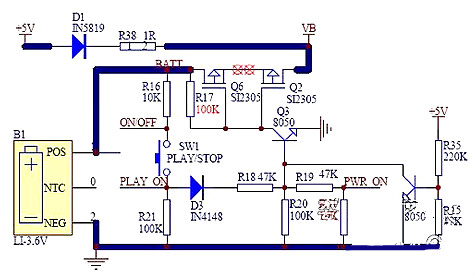
我們常見的2606主控電路圖中的電源開機電路中經常遇到的就是P溝道MOS管:
這個圖中的SI2305就是P溝道MOS管,由于有很多朋友對于檢查這一部分的故障很茫然,所以在這里很有必要講一下它的工作原理,來加深一下你的印象!
圖中電池的正電通過開關S1接到場效應管Q1的2腳源極,由于Q1是一個P溝道管,它的1腳柵極通過R20電阻提供一個正電位電壓,所以不能通電,電壓不能繼續通過,3v穩壓IC輸入腳得不到電壓所以就不能工作不開機。
這時,如果我們按下SW1開機按鍵時,正電通過按鍵、R11、R23、D4加到三極管Q2的基極,三極管Q2的基極得到一個正電位,三極管導通(前面講到三極管的時候已經講過),由于三極管的發射極直接接地,三極管Q2導通就相當于Q1的柵極直接接地,加在它上面的通過R20電阻的電壓就直接入了地,Q1的柵極就從高電位變為低電位,Q1導通電就從Q1同過加到3v穩壓IC的輸入腳,3v穩壓IC就是那個U1輸出3v的工作電壓vcc供給主控;
主控通過復位清0,讀取固件程序檢測等一系列動作,輸處一個控制電壓到PWR_ON再通過R24、R13分壓送到Q2的基極,保持Q2一直處于導通狀態,即使你松開開機鍵斷開Q1的基極電壓,這時候有主控送來的控制電壓保持著,Q2也就一直能夠處于導通狀態,Q1就能源源不斷的給3v穩壓IC提供工作電壓。
SW1還同時通過R11、R30兩個電阻的分壓,給主控PLAYON腳送去時間長短、次數不同的控制信號,主控通過固件鑒別是播放、暫停、開機、關機而輸出不同的結果給相應的控制點,以達到不同的工作狀態。
mpn中常見的場效應管多是P溝道的,在它的上面經常見到的印刷標志是:A2sHB、212T、212N、076A、AOGH、N57T、R1SG、S016J、S026I等
上圖是一個有主控控制耳機有沒有聲音輸出的電路圖,聲音的左右聲道分別通過隔直流電容C13、C14和電阻R51、R52送到耳機孔,但是在電阻R51、R52和耳機孔之間卻接入了一個N溝道的mos場效應管,這個場效應管的柵極連接在一起受著MUTE的控制,當MUTE的地方處于高電位時候,Q4、Q5導通,就會把聲音通過Q4、Q5入地,耳機里就不會有聲音了,當MUTE的地方處于低電位時候,Q4、Q5關斷,聲音就只有通過耳機而發出聲音了。
上面這個圖是瑞芯微2608主控常見的電源開機電路,它與2606主控的電源開機電路有什么不同?你是不是發現比2606主控的電源開機電路多了一個MOS場效應管?這兩個源極相連的場效應管與2606開機電路的一個場效應管有什么不同?
原來場效應管的柵極控制是有一個原則的:P溝道的柵極控制電壓必須是相對源極輸入高低電位來說的,所以在電路中源極和漏極是不能接反的,即源極必須接輸入,漏極必須接輸出,如果接反了就不能正常工作,mpn電路中,當usb接入的時候,必須要立即切斷電池供電改換由usb供電,才能正常工作;
如果不能切換電池供電,usb就不能正常工作(無法識別),2606主控的電路切換指令是由主控發出的,使用的是電池電源控制即電池回路,所以用一個場效應就能夠控制了。仔細看一下2608的電路中電源切換是靠三極管Q7控制的,Q7的導通與截至是由usb電壓來控制的,這是另一組電源,這組電源要想控制一個有極性的場效應管是不行的,所以我們就用兩個MOS場效應管,源極相連聯結成一個無極性場效應管就達到了雙電源控制的目的。
用一句話說,就是“漏極-源極間流經溝道的ID,用以柵極與溝道間的pn結形成的反偏的柵極電壓控制ID”。更正確地說,ID流經通路的寬度,即溝道截面積,它是由pn結反偏的變化,產生耗盡層擴展變化控制的緣故。
在VGS=0的非飽和區域,表示的過渡層的擴展因為不很大,根據漏極-源極間所加VDS的電場,源極區域的某些電子被漏極拉去,即從漏極向源極有電流ID流動。從門極向漏極擴展的過度層將溝道的一部分構成堵塞型,ID飽和。將這種狀態稱為夾斷。這意味著過渡層將溝道的一部分阻擋,并不是電流被切斷。
聯系方式:鄒先生
聯系電話:0755-83888366-8022
手機:18123972950
QQ:2880195519
聯系地址:深圳市福田區車公廟天安數碼城天吉大廈CD座5C1
請搜微信公眾號:“KIA半導體”或掃一掃下圖“關注”官方微信公眾號
請“關注”官方微信公眾號:提供 MOS管 技術幫助

