采用MOSFET驅動器增加數字電源控制器性能可靠性-KIA MOS管
信息來源:本站 日期:2022-02-10
電源系統中,MOSFET驅動器一般僅用于將PWM控制IC的輸出信號轉換為高速的大電流信號,以便以最快的速度打開和關閉MOSFET。由于驅動器IC與MOSFET的位置相鄰,所以就需要增加智能保護功能以增強電源的可靠性。
UCD9110或UCD9501等新上市的數字電源控制器需要具備新型的智能型集成MOSFET驅動器的支持。電源設計人員仍然對數字電源控制技術心存疑慮。他們經常將PC的藍屏現象歸咎于軟件沖突。
當然,這種爭議會阻礙數字控制電源以及查找控制器故障期間功率級保護策略的推廣。這推動了不依賴數字電源控制器信號的具備功率級內部保護功能的MOSFET驅動器的發展。
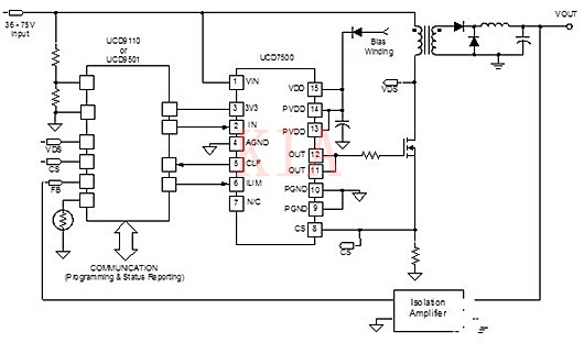
圖1:數字電源的典型實施方案。
圖1是數字控制電源的典型實施方案。圖中左側數字電源控制器通常的工作電壓為3.3V。
由于控制器設計中采用了數字低電壓處理方法,出于對穩定性及噪聲的考慮,不能直接使用該數字控制器驅動MOSFET。控制器與功率級之間的接口由MOSFET驅動器提供。
通常由MOSFET驅動器接收PWM或數字控制器的輸出信號,然后將其轉換為適于高效開、關MOSFET的高電流信號。如果控制器信號受到干擾或出錯,則普通MOSFET驅動器將無法提供任何保護功能。
TI推出的UCD7K系列MOSFET驅動器將能夠保護功率級免受因干擾驅動信號而導致的重大故障。MOSFET驅動器內置的超高速電流感應比較器提供了功率級保護。
圖2為相關結構圖。
圖2:UCD7500 MOSFET驅動器結構圖。
集成的超快速電流限制功能
UCD7K MOSFET驅動器接收到來自數字控制器的邏輯電平輸入信號,然后將其轉換為±4A的高電流MOSFET柵極驅動信號,并連接至功率級。
該驅動器提供了具有可編程閾值及數字輸出電流限制標記的周期性電流限制功能,主機控制器通過監測電流標記,可以選擇合適的算法并得出所需的限流配置參數(Profile)。
當出現數字系統不能及時針對故障做出響應的情況時(極少發生),該項快速(25ns)周期性電流限制保護功能就會關閉功率級。本地過電流保護功能的主要優點是,當數字控制器中的軟件代碼損壞或終止運行時,UCD7K器件能夠對功率級提供保護。
如果控制器PWM輸出保持高電流,本地電流檢測電路將在出現過電流情況時關閉驅動器輸出。系統很可能進入重試模式,因為大多數DSP及微控制器均配備有板上看門狗、掉電復位等監控外設,可以在運行不正常時重新啟動器件。但是這些外設的反應速度通常較慢,無法保護功率級不受損壞。UCD7K的電流限制比較器為功率級提供了所需的快速保護功能。
通過在電流限制(ILIM)引腳施加所需的閾值電壓,可在0.25V至1.0V的范圍內隨意設置電流限制閾值。可以使用電阻分壓器或者數字控制器加數模轉換器來施加該電壓。在任何情況下,最大閾值電壓已在內部限定為1.0V,而外部電壓設定超過1.0V時無效,這就為D/A轉換器損壞時提供了另一種保護功能。
TrueDrive輸出架構
對于快速開關速度,UCD7K驅動器的輸出使用TrueDrive輸出架構,在開關交換的“米勒”平坦區期間,該架構向MOSFET的柵極輸入±4A的額定電流。TrueDrive包含由雙極性管和MOSFET管并聯組成的上拉/下拉電路。
高電壓啟動JFET+精確參考
部件號第二位數字等于或大于5(如UCD7500、UCD7601)的UCD7K系列器件內置有一個110V啟動JFET,可與48V通信總線電壓直接相連而無需外部電阻。JFET在啟動期間提供電流,當偏置繞組連接到VDD引腳得到足夠的工作電流時JFET將禁用。
UCD7K系列器件中還包含精度為1%、電壓為3.3V、電流為10mA的線性穩壓器,該穩壓器在作為參考電壓的同時又為數字控制器供電。
數字電源應用
圖3中UCD7500驅動器將左側的數字控制器與右側的功率級相連。UCD7500的引腳1直接與通信輸入電壓總線相連,內部JFET在啟動期間提供電流。微控制器由MOSFET驅動器的3.3V電壓穩壓器供電。啟動期間CLF標志位保持高電平,直到UCD7500的內部及外部電源電壓進入工作范圍。
此時,CLF標志位將變為低電平,UCD7500開始處理輸入驅動信號。啟動期間,微處理器監測CFL標志位,當CLF標志位變為低電平后,微處理器向MOSFET驅動器發送功率脈沖。MOSFET驅動器從引腳3接收到輸入脈沖。
同時從微控制器的引腳6接收到限流設置。與引腳8相連的電流感應電阻監視通過功率級的電流。一旦通過電流感應電阻的電流超過ILIM上的限流設置,MOSFET驅動器會立即關閉MOSFET柵極驅動,并向微控制器發送電流限制標記。當微控制器向UCD7500發送新的柵極驅動脈沖時,電流限制標記清除。
該技術使微控制器能夠決定如何應對電流限制事件,例如在一定時間內向負載提供更多電流(馬達驅動的啟動期間)。微控制器會提高電流限制閾值,也有可能會計算電流限制標記脈沖的個數,容忍一定數量的電流限制事件,直到發出關機命令。
圖3:UCD7500 MOSFET驅動器在數字控制電源中的典型應用。
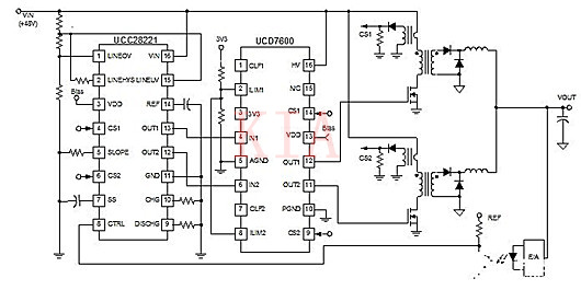
模擬電源應用
圖4中UCD7600 MOSFET驅動器與內置了PWM控制器的UCC28221相連。UCD7600提供兩個獨立的MOSFET驅動器,各自擁有獨立的電流限制比較器及電流限制標記。
在圖4的應用中,兩個比較器的定值限流閾值由施加了3.3V內部電壓的電阻分壓器提供。這些閾值用作打嗝(Hiccup)模式的二級電流感應限制。
圖4:智能MOSFET驅動器為模擬PWM控制器增加了二級電流限制。
聯系方式:鄒先生
聯系電話:0755-83888366-8022
手機:18123972950
QQ:2880195519
聯系地址:深圳市福田區車公廟天安數碼城天吉大廈CD座5C1
請搜微信公眾號:“KIA半導體”或掃一掃下圖“關注”官方微信公眾號
請“關注”官方微信公眾號:提供 MOS管 技術幫助
免責聲明:本網站部分文章或圖片來源其它出處,如有侵權,請聯系刪除。
