【收藏】USB充電、供電和電池供電電源方案-KIA MOS管
信息來源:本站 日期:2023-06-09
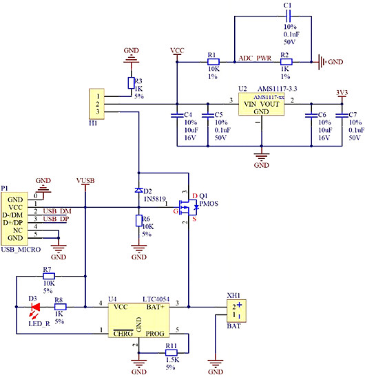
小型產品上經常要用到電池供電,這樣就需要給電池充電。下面是一個1S電池3.7V的充電和供電方案。
原理圖:
簡要分析:
1、給系統供電的最終端是VCC
2、單電池供電:在沒有插USB的情況下P溝道MOS管的G極由于下拉電阻所以保持為低電平,此時MOS管導通,電池的VBAT經過MOS管到達開關再到VCC。
3、單USB供電:此時沒有插入電池,插入USB后MOS管的G極為高,MOS管關斷,VUSB經過二極管到達開關再到VCC。
4、電池和USB同時接入:此時VUSB為高,所以電池是不會經過MOS管給系統供電的,這里跟單USB接入的方式是一樣的,但是由于電池的接入,充電部分開始工作,USB同時給電池充電。
這里要注意的一點是二極管的作用很大,假設二極管短路或者沒有二極管:
1、在USB和電池同時供電的情況,會導致MOS管的D極為VUSB,這樣電池的電壓VBAT本來就比VUSB低,MOS管是的電流流向是從S到D的,所以指不定會出現什么情況。
2、在電池單獨供電的情況,電池假設供電正常,那么MOS管的VS接近VD,沒有二極管會導致VD倒流到VG,會再次把MOS管關斷,這樣也是無法供電的。所以這個二極管是必須的。
3.在USB供電的情況下,因為給系統的電流都要經過二極管,所以需要考慮二極管承擔的電流大小,這里需要根據電流的大小相應的選擇不同型號的二極管。
這里也只是用到了二極管的單向導通的性質。在二極管的壓差方面也需要考慮,以0.7V的壓差來說5V經過二極管也有4.3V左右。而AMS1117的穩壓壓差在1.2V左右,所以穩壓到3.3V需要4.5V以上的輸入。這里用的5819,也是根據情況而定,實測壓差在0.3V。
聯系方式:鄒先生
聯系電話:0755-83888366-8022
手機:18123972950
QQ:2880195519
聯系地址:深圳市福田區金田路3037號金中環國際商務大廈2109
請搜微信公眾號:“KIA半導體”或掃一掃下圖“關注”官方微信公眾號
請“關注”官方微信公眾號:提供 MOS管 技術幫助
免責聲明:本網站部分文章或圖片來源其它出處,如有侵權,請聯系刪除。
