100W逆變器電路圖-逆變器電路計算案例-KIA MOS管
信息來源:本站 日期:2023-06-28
逆變器是一種把直流電(DC)轉變成交流電(普通為220V,AC 50HZ正弦波或方波)的一種逆變轉換裝置。
逆變器電路方框圖
100W逆變器電路圖
100W逆變器電路圖
工作原理
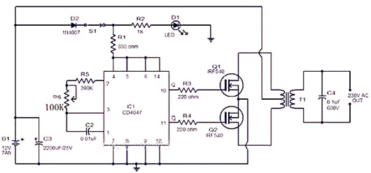
CD4047是一種低功耗的CMOS由可選通的非穩態多諧振蕩器組成,可用作正/反向邊沿觸發單穩態多諧振蕩器,具有重觸發和外部計數選項功能。
CD4047第10腳和第11腳輸出兩個相位相反的脈沖信號,這兩個腳分別接場效應管Q1,Q2的柵極。
IC內部多諧振蕩器振蕩工作后,分別從10腳和11腳輸出兩個相位相反、幅度相等的低頻振蕩信號,該信號經Q1和Q2功率放大(Q1和Q2交替導通)后,在T1的次級繞組兩端產生交流220V電壓。
當第10腳處于高脈沖時,電流通過變壓器T1的初級上半部分,輸出交流電壓的正半周。
當第11腳處于高脈沖時,電流以相反方向通過變壓器T1初級的下半部的,輸出交流電壓的負半周。
Q1,Q2場效應管輪流不斷地循環導通,通過變壓器T1輸出完整交流電壓220V,頻率為50HZ。
電阻R3和R4場效應管(MOSFET)的限流電阻。
R2,D1組成電路工作指示。
工作頻率:
F=1/4.4(R5+R6)C2=46HZ
調節R6電位器可以將工作頻率調到50HZ。
主要元件
B1:12V/6AH鉛酸蓄電池。
Q1,Q2:IRF540 TO-220, 100V 28A, 需安裝適當的鋁制散熱片。
T1:電源變壓器,220V輸入,輸出9V-0-9V 150W。也可以高頻變壓器,這樣體積要小。
主要計算
基本公式:功率P=電壓U*電流I
我們要輸出一個100W,220V電壓的逆變器,變壓器效率損耗假設:0.8。
功率:100W/0.8=125W。
因此T1電源變壓器功率要留有余量使用,選150W的。
輸出電流:125W/220V=0.57A。
輸入電流:125W/12V=10.4A
聯系方式:鄒先生
聯系電話:0755-83888366-8022
手機:18123972950
QQ:2880195519
聯系地址:深圳市福田區金田路3037號金中環國際商務大廈2109
請搜微信公眾號:“KIA半導體”或掃一掃下圖“關注”官方微信公眾號
請“關注”官方微信公眾號:提供 MOS管 技術幫助
免責聲明:本網站部分文章或圖片來源其它出處,如有侵權,請聯系刪除。
