運放積分電路圖,運放積分電路設計分享-KIA MOS管
信息來源:本站 日期:2023-08-16
積分器電路根據電路時間常數和放大器的帶寬,在一個頻率范圍內輸出輸入信號的積分。
輸入信號被施加到反相輸入,因此輸出相對于輸入信號的極性反相。理想的積分器電路將飽和到電源軌,具體取決于輸入失調電壓的極性并需要增加一個反饋電阻R2,以提供穩定的直流工作點。反饋電阻器限制了執行積分功能的較低頻率范圍。
在運算放大器積分器電路中,電容器插入反饋環路中,并在反相輸入端與R1一起產生一個RC時間常數。
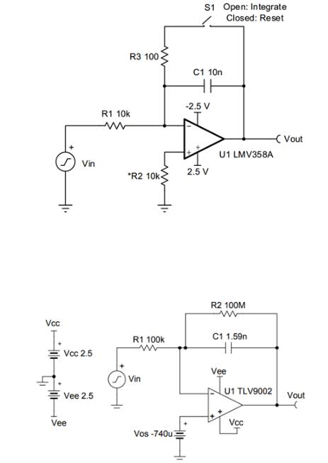
下圖是一個簡單的積分電路,是利用電容的充放電原理進行。
1.對于反饋電阻,請使用盡可能大的值。
2.選擇一個CMOS運算放大器,以最小化輸入偏置電流的誤差。
3.放大器的增益帶寬積(GBP)將設置積分器功能的上限頻率。
集成功能的有效性通常在距放大器帶寬約十年的時間開始降低。
4.需要將一個可調基準電壓連接到運算放大器的同相輸入,以消除輸入失調電壓,否則較大的DC噪聲增益將導致電路飽和。具有非常低的失調電壓的運算放大器可能不需要這樣做。
運放積分電路如下
積分電路計算
積分電路輸出電壓Vout計算
設計方法:
1、我們需要先設定電阻值,即就是上圖中的R1;
2、計算C1以設置單位增益積分頻率。
3、計算R2將下限截止頻率設置為比最小工作頻率低十倍。
4、選擇增益帶寬至少為所需最大工作頻率的10倍的放大器。
積分電路的應用
1、積分電路可以使輸入方波轉換成三角波或者斜波;
2、積分電路電阻串聯在主電路中,電容在干路中;
3、積分電路的時間常數t要大于或者等于10倍輸入脈沖寬度;
4、積分電路輸入和輸出成積分關系
聯系方式:鄒先生
聯系電話:0755-83888366-8022
手機:18123972950
QQ:2880195519
聯系地址:深圳市福田區金田路3037號金中環國際商務大廈2109
請搜微信公眾號:“KIA半導體”或掃一掃下圖“關注”官方微信公眾號
請“關注”官方微信公眾號:提供 MOS管 技術幫助
免責聲明:本網站部分文章或圖片來源其它出處,如有侵權,請聯系刪除。
