電路板原理,電路板原理圖、設計-KIA MOS管
信息來源:本站 日期:2023-08-22
電路板也叫主板,可稱為印刷線路板或印刷電路板,英文名稱為(PrintedCircuitBoard)PCB、(FlexiblePrintedCircuitboard)FPC線路板(FPC線路板又稱柔性線路板柔性電路板是以聚酰亞胺或聚酯薄膜為基材制成的一種具有高度可靠性,絕佳的可撓性印刷電路板。
電路板的名稱有:陶瓷電路板,氧化鋁陶瓷電路板,氮化鋁陶瓷電路板,線路板,PCB板,鋁基板,高頻板,厚銅板,阻抗板,PCB,超薄線路板,超薄電路板,印刷(銅刻蝕技術)電路板等。電路板使電路迷你化、直觀化,對于固定電路的批量生產和優化用電器布局起重要作用。
電路板包括許多類型的工作層面,如信號層、防護層、絲印層、內部層等;
(1)防護層:主要用來確保電路板上不需要鍍錫的地方不被鍍錫,從而保證電路板運行的可靠性。其中TopPaste和BottomPaste分別為頂層阻焊層和底層阻焊層;TopSolder和BottomSolder分別為錫膏防護層和底層錫膏防護層。
(2)信號層:主要用來放置元器件或布線。ProtelDXP通常包含30個中間層,即MidLayer1~MidLayer30,中間層用來布置信號線,頂層和底層用來放置元器件或敷銅。
(3)絲印層:主要用來在電路板上印上元器件的流水號、生產編號、公司名稱等。
(4)內部層:主要用來作為信號布線層,ProtelDXP中共包含16個內部層。
(5)其他層:主要包括4種類型的層。
DrillGuide(鉆孔方位層):主要用于印刷電路板上鉆孔的位置。
Keep-OutLayer(禁止布線層):主要用于繪制電路板的電氣邊框。
DrillDrawing(鉆孔繪圖層):主要用于設定鉆孔形狀。
Multi-Layer(多層):主要用于設置多面層。
電路板的工作原理是利用板基絕緣材料隔離開表面銅箔導電層,使得電流沿著預先設計好的路線在各種元器件中流動完成諸如做功、放大、衰減、調制、解調、編碼等功能。
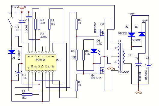
下圖是電路板上各個元器件之間連接原理的圖表,可以認為能反映電路原理的圖都是原理圖。
設計原理圖時,需要考慮元器件的選型,包括封裝格式,耐壓值,EMC(電磁兼容性)等等因素。
封裝的概念--把硅片上的電路管腳,用導線接引到外部接頭處,以便與其他器件連接。簡單來說就是元器件的存在形式,比如一個10Ω的電阻,它可以封裝成管腳型,也可以封裝成貼片型。
反映到元器件身上是具體的形狀,管腳排布方式,而反映到PCB板上就是管腳導線接觸點的間距,面積,數量等等參數了。可以總結為PCB封裝是元件事物映射到PCB上的產物。
PCB板的繪制
首先畫一個大概的機械外框,也就是電路板大概的形狀和面積大小。然后再將元器件放進機械框中,一般相同功能模塊放在相鄰區域。
如果有具體的元件庫,則可以直接選擇原理圖上對應的元件,在PCB板上會自動生成一個相應的元件PCB封裝位置。
不過在PCB設計中最開始也是需要考慮PCB的層數的,如果只是一個簡單的電子電路,則一般只需要一層或兩層,top和bottom,但是如果電路變得復雜,功能增加,就需要增加PCB的層數,包括額外制定電源層,接地層,阻焊層等等。
所有的元器件PCB版圖畫好之后,就可以進行布線的動作,可以自動布線,也可以手動布線,布線其實就是我們所說的導線,對應原理圖上的導線,當然,在實際的制作過程中,導線的位置是要根據具體的情況進行位置調整的。
在布線完之后,就可以看到PCB的預覽圖,當然,如果軟件支持的話還可以查看3D效果圖,也就是最后電路板會成型的樣子,將軟件中設計好的東西(PCB圖)印刷出來實體的電路板。

再把相應的電子元器件(電阻,電容,IC等)利用錫膏或焊錫焊接到PCB板上就組成了最終的電子電路板。
聯系方式:鄒先生
聯系電話:0755-83888366-8022
手機:18123972950
QQ:2880195519
聯系地址:深圳市福田區金田路3037號金中環國際商務大廈2109
請搜微信公眾號:“KIA半導體”或掃一掃下圖“關注”官方微信公眾號
請“關注”官方微信公眾號:提供 MOS管 技術幫助
免責聲明:本網站部分文章或圖片來源其它出處,如有侵權,請聯系刪除。
