led電路圖大全,led電路設計原理圖-KIA MOS管
信息來源:本站 日期:2023-09-20
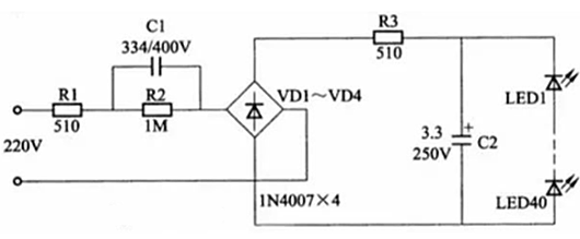
下圖是LED燈杯電路:
該電路是小功率燈杯最經濟、實用的電路,具有功率小、體積小的優點。
該燈使用220V電源供電,220V交流電經過C1降壓電容降壓后,再經過全橋整流,通過C2濾波,最后經過限流電阻R3給串聯的40個LED提供恒流電源。LED的額定電流為20mA,R1是保護電阻,R2是電容C1的釋放電阻,R3是限流電阻,以防止電壓升高、溫度升高、LED的電流增大,C2用來保護LED免受開燈時的沖擊電流的損害。
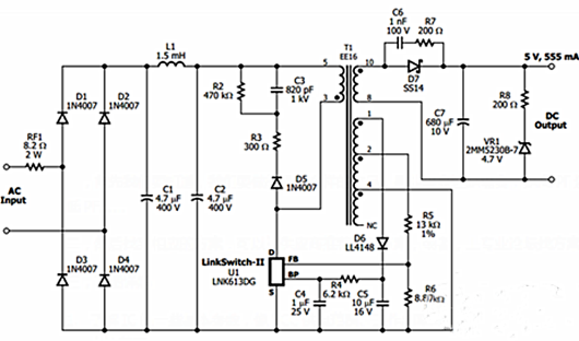
led指示燈電路--led驅動電源電路圖如下:
輸入整流部分:分析高壓輸入整流電路的具體參數,然后選取具體保險整流二極管的規格,因為我們的功率比較低,可以選取線繞電阻作為保險,用1N4007做整流管如果功率較大要選用其他耐流更高的整流二極管。
整流濾波部分:若EMI要求較嚴,可增加以下π型電路,若要求沒那么嚴格,可以只用一個濾波電容,電容跟電感的具體容量跟感量,根據總功率選取。
驅動電路部分:經過R3的電流轉化為電壓,反饋給IC控制輸出電流,在初級繞組加DRC吸收電路,因為我們是內置mos管,驅動電路已集成在IC電路內,所以驅動mos電路不做講解。
IC供電與外圍電路部分:通過輔助繞組整流濾波單獨給IC供電,通過R5與R6阻值的比例來控制輸出空載電壓。
輸出整流濾波電路部分:通過超快恢復二極管整流和高頻低阻電解濾波后,輸出給負載,并在超快恢復二極管上加RC電路濾波,通過超快恢復二極管反向波形調試來選取電阻電容,以最大抑制二極管的反向尖峰,在輸出端加假負載,一般設計假負載會損耗3毫安電流。
led指示燈電路:
圖1所示電路中只有兩個元件,R選用1/6--1/8W碳膜電阻或金屬膜電阻,阻值在1--300K之間。
Ne為氖泡,也選取用普通日光燈啟輝器中的氖泡,若想用體積小且在60V左右即能啟輝的氖燈泡,其型號為NNH-616型,電阻R選用270K的1/6W金屬膜電阻。
電路圖為LED應用在48V電瓶電動車的照明電路。由三個LED串聯一個3.9k的限流電阻為一組,三組并聯組成,可用作剎車尾燈。
聯系方式:鄒先生
聯系電話:0755-83888366-8022
手機:18123972950
QQ:2880195519
聯系地址:深圳市福田區金田路3037號金中環國際商務大廈2109
請搜微信公眾號:“KIA半導體”或掃一掃下圖“關注”官方微信公眾號
請“關注”官方微信公眾號:提供 MOS管 技術幫助
免責聲明:本網站部分文章或圖片來源其它出處,如有侵權,請聯系刪除。
