OTL電路圖,原理圖,OTL電路工作原理-KIA MOS管
信息來源:本站 日期:2024-08-02
OTL電路--單電源互補對稱電路或稱無輸出變壓器電路。OTL電路為推挽式無輸出變壓器功率放大電路。通常采用單電源供電,從兩組串聯的輸出中點通過電容耦合輸出信號。省去輸出變壓器的功率放大電路通常稱為OTL(Output Transformer Less)電路。
OTL電路具有線路簡單、頻響特性好、效率高等特點,通常采用單電源供電,給使用干電池供電的便攜式設備帶來不便,同時對電路的靜態工作點的穩定度也提出較高的要求。
OTL電路工作原理
基本結構:
互補對稱電路是集成功率放大電路輸出級的基本形式。當它通過容量較大的電容與負載耦合時,由于省去了變壓器而被稱為無輸出變壓器(OutputTransformerless)電路,簡稱OTL電路。
特點:
T1、T2的特性一致;一個NPN型、一個PNP型兩管均接成射極輸出器;輸出端有大電容;單電源供電。
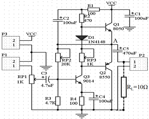
OTL功率放大器電路圖
圖為OTL功率放大電路,三極管Q3是激勵放大管,Q3及偏置電阻R4、耦合電容C3及旁路電容C4組成共射極放大電路,作為推動級,給功率放大輸出級以足夠的推動信號。輸出級由三極管Q1,Q2組成互補對稱OTL功率放大電路,Q1,Q2交替工作于信號的半個周期,這樣既有較高的輸出幅度,又有很高的效率。此外,由于Q1,Q2分別連接為射極跟隨形式,因此這種電路具有輸出電阻低,帶負載能力強的優點。R2、D1、RP3串聯在Q3集電極電路上,為Q1Q2提供偏置,使其靜態時處于微導通狀態,以消除交越失真;C2為消振電容用于消除電路可能產生的自激。
當輸入正弦交流信號ui時,經過Q3放大后同時作用于Q1,Q2的基極,ui負半周使Q1管導通,Q2管截止,電流從電源正極流經Q1,再經過C5、RL流回電源負極,輸出電壓uo上正下負,在此期間電源向C5充電。在ui的正半周,Q1管截止,Q2管導通,已充電的電容C5起到電源的作用,輸出電壓uo上負下正。這樣就得到了完整的正弦波。
OTL功率放大器的電路結構相對簡單,主要由功率放大器電路和輸出變壓器組成。功率放大器電路通常采用差動放大電路,它能夠有效抑制共模干擾和增益漂移,提高信號的放大效果。輸出變壓器則用于將功率放大器的輸出信號傳遞到負載上,同時實現電壓的變換和隔離。
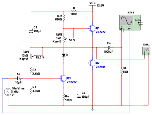
OTL電路圖
OCL電路需要正負兩個直流電源為其提供能量,實際中使用既不方便又浪費資源。因此,常采用單電源供電的互補對稱功率放大器,如圖所示。
圖中,Q3為前置放大級(推動級),工作在甲類狀態,它的集電極電流IC1由電位器RW1調節,IC1的一部分流經電位器RW2及二極管D,給功放管Q1與Q2提供偏置電壓。調節RW2可使Q1與Q2得到合適的靜態工作點而工作于甲乙類狀態,克服交越失真。Q1與Q2的共發射極通過大電容Co(代替一個電源)接到負載上。
聯系方式:鄒先生
聯系電話:0755-83888366-8022
手機:18123972950(微信同號)
QQ:2880195519
聯系地址:深圳市福田區金田路3037號金中環國際商務大廈2109
請搜微信公眾號:“KIA半導體”或掃一掃下圖“關注”官方微信公眾號
請“關注”官方微信公眾號:提供 MOS管 技術幫助
免責聲明:本網站部分文章或圖片來源其它出處,如有侵權,請聯系刪除。
