led隔離驅動,led非隔離驅動電路方案-KIA MOS管
信息來源:本站 日期:2024-08-08
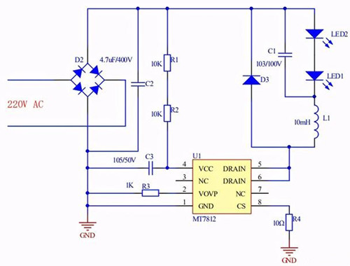
這是一個LED恒流驅動電路:
電路圖中,可以很直觀地看到,MT7812芯片它的外圍電路是不需要MOS管的,也沒有變壓器;
市電220V直接通過一個整流橋D2,然后經過C2濾波后,就輸入到MT7812芯片的電源引腳VCC。電阻R1和R2,它倆的作用是限流,防止高壓產生的大電流沖擊MT7812芯片的內部電路。
VOVP引腳和CS引腳,雖說都是直接連接一個下拉電阻接到GND。但電路作用完全不一樣。
VOVP引腳是起到高壓保護作用,CS引腳是起到設定LED驅動的電流值。
DRAIN引腳是MT7812芯片內部集成的功率MOS管一個引腳,它就是和LED燈珠連接在一起。
在LED電路中,為什么需要串聯一個電感呢?其實就是為了使LED驅動的電流更恒定一些,這與我們設計的LED恒流驅動目標是一致的。
在LED燈珠兩端并聯一個電容,目的是防止LED兩端的電壓產生突變,破壞LED燈的恒流效果。
D3二極管的作用,是保護LED燈珠,防止MT7812內部集成的MOS管在關斷瞬間產生的高壓,擊穿LED燈珠。
聯系方式:鄒先生
聯系電話:0755-83888366-8022
手機:18123972950(微信同號)
QQ:2880195519
聯系地址:深圳市福田區金田路3037號金中環國際商務大廈2109
請搜微信公眾號:“KIA半導體”或掃一掃下圖“關注”官方微信公眾號
請“關注”官方微信公眾號:提供 MOS管 技術幫助
免責聲明:本網站部分文章或圖片來源其它出處,如有侵權,請聯系刪除。
