無線收發電路圖,電路原理詳解-KIA MOS管
信息來源:本站 日期:2025-06-20
無線收發電路包括發射和接收兩個主要部分。在發射部分,數字信號首先被轉換為模擬信號,然后通過調制器加載到高頻載波上,最終通過天線發射出去。在接收部分,天線接收到的射頻信號經過解調器還原成原始的數字信號。
電路測試
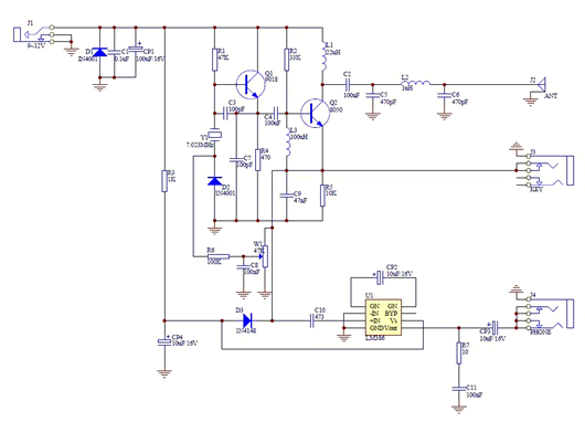
先將9V電壓引入電路板,工作電流為17mA左右。使用示波器測量天線的輸出信號,此時天線是空載。輸出電壓的峰值大約為200mV。對應的有效值為140mV左右。利用BG7TBL頻率計測量,信號的頻率為7.023MHz,功率為-5.5dBm。對應信號幅值為120mV左右。這與前面示波器測量的幅值接近。
使用插頭設置模塊處于發射狀態。模塊工作電流大約為150mA。通過衰減器將信號連接到頻譜儀。此時振蕩波形的峰峰值達到了16V。經過46dB衰減,頻譜儀測量信號的頻譜,峰值為-21.7dBm。電路輸出高頻功率大約為600mW。
電路原理
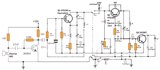
晶體管Q1與晶體、電容C1、C2、C3和電感L2一起形成高頻RF振蕩器,其頻率由晶體的第3個泛音值決定。由于使用了晶體,因此頻率穩定無變化。
Q2晶體管與C8、L4也形成振蕩器,但設計用作接收器電路。必須精確調諧C8,L4,以鎖定來自另一個收發器單元的晶體頻率。
開關 S1a/S1b 是一個成組選擇開關,用于在發射器和接收器功能之間進行串聯選擇。當開關轉向Q1時,它激活發射器,使傳輸的信號通過天線發射。
當開關朝向Q2側時,它會激活接收器部分,以便它可以接收從另一個遠距離收發器發送的信號。
Q3部分是一個簡單的音頻放大器,可將從Q2捕獲的信號放大到適合耳機的電平。
MIC部分是一個單晶體管麥克風放大器,它放大語音信號并調制Q1頻率,以便將語音信號傳輸到空氣中。
S2 是一個開/關電源開關,可與電位器 R4 集成。R4是一種靈敏度控制電路,也可以像音量控制一樣使用。
電池可以是 12 V 密封電池或鋰離子電池。
聯系方式:鄒先生
座機:0755-83888366-8022
手機:18123972950(微信同號)
QQ:2880195519
聯系地址:深圳市龍華區英泰科匯廣場2棟1902
搜索微信公眾號:“KIA半導體”或掃碼關注官方微信公眾號
關注官方微信公眾號:提供 MOS管 技術支持
免責聲明:網站部分圖文來源其它出處,如有侵權請聯系刪除。
