【LED電源設計】DC-DC降壓恒流電路-KIA MOS管
信息來源:本站 日期:2023-03-02
DC/DC轉換器是轉變輸入電壓并有效輸出固定電壓的電壓轉換器。DC/DC轉換器分為三類:升壓型DC/DC轉換器、降壓型DC/DC轉換器以及升降壓型DC/DC轉換器。
根據需求可采用三類控制。PWM控制型效率高并具有良好的輸出電壓紋波和噪聲。PFM控制型即使長時間使用,尤其小負載時具有耗電小的優點。PWM/PFM轉換型小負載時實行PFM控制,且在重負載時自動轉換到PWM控制。
DC-DC轉換器廣泛應用于手機、MP3、數碼相機、便攜式媒體播放器等產品中。
DC-DC電路設計至少要考慮以下條件:
1.外部輸入電源電壓的范圍,輸出電流的大小。
2. DC-DC輸出的電壓,電流,系統的功率最大值。
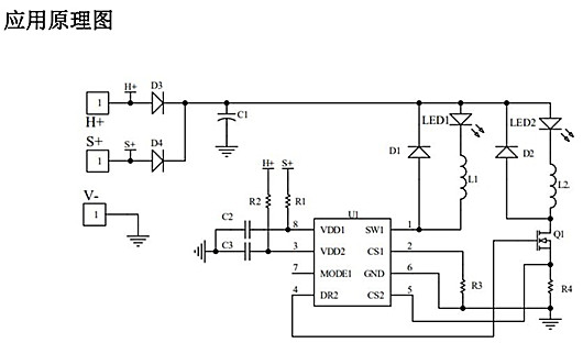
DC-DC降壓恒流電路
此款電路采用的是平均電流型雙路降壓恒流驅動器
聯系方式:鄒先生
聯系電話:0755-83888366-8022
手機:18123972950
QQ:2880195519
聯系地址:深圳市福田區金田路3037號金中環國際商務大廈2109
請搜微信公眾號:“KIA半導體”或掃一掃下圖“關注”官方微信公眾號
請“關注”官方微信公眾號:提供 MOS管 技術幫助
免責聲明:本網站部分文章或圖片來源其它出處,如有侵權,請聯系刪除。
