PMOS做雙向開關電路-PMOS防倒灌、防反接電路-KIA MOS管
信息來源:本站 日期:2023-06-12
用MOS做高側開關時,PMOS比NMOS更便于控制:
1、不用額外的電荷泵升壓;
2、只要將柵極拉低和置高就能控制通斷。隨著半導體工藝的進步,PMOS在導通內阻上的參數也逐漸好轉,使得PMOS在電流不是特別大、對壓降不是特別敏感的高側開關場合,拓寬了應用。

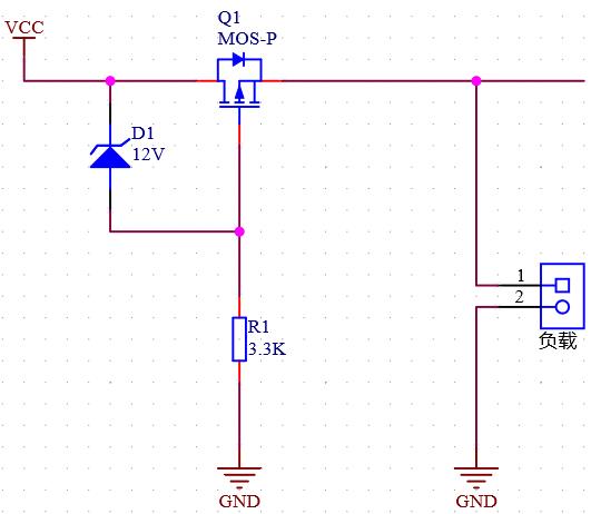
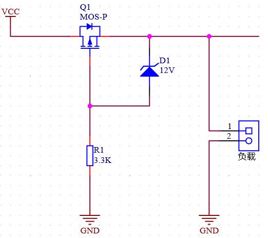
上述兩張圖的電路可用于防電源反接,但不防電源倒灌,來分析這個電路:
1、電源從左側正常輸入時:
當VCC有效時,PMOS的體二極管率先導通,隨后S極的電壓由先前的0V變成了(VCC-0.7),此時Vgs = 0 -(VCC-0.7)= -VCC+0.7。
一般PMOS的G極導通閥值為-1~2V,而絕大多數的電源電壓差都要超過這個值。故Vgs超出G極導通閥值,Q1完全導通。
隨著Q1完全導通,Q1的DS兩端的電位差被拉低到 (此時的導通內阻 x 流過的電流),這個值一般都很小,遠小于0.7V,Q1的體二極管被短路關斷,并且Q1持續導通。
之后VCC向負載正常供電。負載的電壓取決于MOS的壓降,壓降為 MOS的導通內阻 x DS電流。較小的導通內阻可獲得很低的壓降、很低的發熱、很高的負載效率。
因為MOS的導通內阻通常為幾mΩ~幾十mΩ,在幾A的電流下壓降僅僅0.0x ~ 0.xV,比肖特基二極管的0.3V更為高效。(并且二極管的壓降并不是固定的,根據二極管的特性曲線得知,電流越大壓降也會變得越大,所以現在的高效率電路都在用MOS來替代二極管,如DCDC的同步整流方案:省略了外部的二極管,降低了整體發熱,提高了輸出效率,提高了可輸出電流,便于集成為單芯片轉換器,減少了占地面積)
因為MOS的開通速度非常迅速,所以不用擔心體二極管因電流過大造成損壞,器件的電流上升都有一個過程,而在過程剛開始的幾ns,可能PMOS就已完全導通,體二極管之后就會被短路關斷。
注意:圖上的穩壓管D1,是為了防止VCC>12V,造成MOS的G極損壞。分析電路時,可去掉穩壓管來分析。
2、VCC和GND反接,電路保護:
因為Q1的體二極管反接,始終處于關斷狀態,即使負載為0Ω的通路,S極的電位也始終保持與G極相等,Q1始終處于關斷狀態。電路關斷,起到電源反接保護的作用。
通過增加一控制I/O,控制開通。并且能在主動關斷時,防止倒灌。
如上這個電路,這個電路廣泛使用在 電源管理、充電控制上。
這個電路好就好在它是個雙向開關,而且可完全控制開通/關斷,完全可以替代機械繼電器來做固態繼電器(前提是輸入的信號電壓不能太低,起碼超出PMOS的G極導通電壓范圍)。
下面來分析原理:
CONTROL電平為高,電路開通,雙向導通:
如CONTROL電平為高,則Q4 NMOS開通,Q2、Q3的G極電位均被拉低到0V。
Q2的體二極管率先導通,Q2的S極電平為VCC-0.7V,因為G極電平為0,所以滿足開通條件,Q2完全導通。
而Q3此時的S極與Q2的S極相連,電位相同,均為VCC。并且G極電平為0,也滿足開通條件,Q3也完全導通。之后VCC向負載正常供電。
反過來,如果VCC=0,而負載是電壓源,也同樣導通,只不換成了Q3的體二極管先導通,然后再輪到Q2。
CONTROL電平為低,電路完全關斷:
CONTROL電平為低,Q2、Q3都會被關斷,并且R2持續上拉,保持Vgs=0,兩個PMOS全部處于完全關斷狀態。并且因為Q2、Q3的體二極管是反向串聯的,所以無論從左還是從右側,流經DS的電流只有反向漏電流,幾乎是沒有的。
聯系方式:鄒先生
聯系電話:0755-83888366-8022
手機:18123972950
QQ:2880195519
聯系地址:深圳市福田區金田路3037號金中環國際商務大廈2109
請搜微信公眾號:“KIA半導體”或掃一掃下圖“關注”官方微信公眾號
請“關注”官方微信公眾號:提供 MOS管 技術幫助
免責聲明:本網站部分文章或圖片來源其它出處,如有侵權,請聯系刪除。
