【電路收藏】雙NMOS管驅動電路圖文-KIA MOS管
信息來源:本站 日期:2023-06-13
N+N(預驅)
一個半橋示例圖
三個半橋示例圖
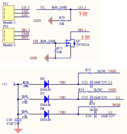
N+N(分立)

U相N下管:mcu的5v管腳控制導通,0控制關斷。
U相N上管:在U相下管導通的時候,U相對應的自舉電路電容是在充電的,此時UGH的控制腳UH為1,將UGH拉在GND上,保證上管關斷。
等到U相的下管關閉,并且需要打開上管的時候,控制UH為0,這時VB1電壓直接過去,上管打開,打開之后S端的電壓高于G端了,這時因為電容兩端的電壓不能突變,VB1端的電壓會被抬升,從而繼續保證導通。
聯系方式:鄒先生
聯系電話:0755-83888366-8022
手機:18123972950
QQ:2880195519
聯系地址:深圳市福田區金田路3037號金中環國際商務大廈2109
請搜微信公眾號:“KIA半導體”或掃一掃下圖“關注”官方微信公眾號
請“關注”官方微信公眾號:提供 MOS管 技術幫助
免責聲明:本網站部分文章或圖片來源其它出處,如有侵權,請聯系刪除。
