雙路電源供電電路圖及原理分析-KIA MOS管
信息來源:本站 日期:2023-06-25
在某些電子產品中或在其生產實驗中,需要雙路電源供電。比如一個帶有單片機的控制板,附帶液晶顯示器或者其它外圍器件。
控制板采用+5V供電,而外圍器件除了需要+5V(Vcc)電源外,還需要另外一路正的或負的穩壓電源供電,比如用一個-10V電源(VEE)為液晶顯示器提供驅動顯示對比度調節電壓。
在這些應用中,電源的上電順序是非常重要的。開電時必須保證+5V電源先接通。之后再接VEF,關電時必須先斷掉VEE,之后再斷掉VEE,否則會使電路的+5V邏輯電源不存在或未完全建立時,驅動電源VEE饋送到邏輯電路中,超出某些元件的耐壓范圍,引起元件損壞。
因此我們制作了下面的電路,連在供電電源中,控制電源的上電順序,取得了良好效果。
雙路電源開關順序控制電路工作原理
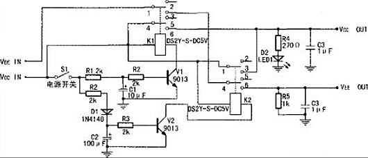
附圖中Vcc IN接+5V電源輸入,VEEIN接-10V電源輸入,S1為電源開關,Vcc 0UT和VEE OUT為電源輸出。
開電時,S1閉合,C1、C2充電,因C1取值比C2小很多,所以一段時間后V1首先導通,帶動繼電器K1動作,閉合圖示下方觸點,使K1的1—2和4—6接通,從而使Vcc輸入通到Vcc輸出,邏輯電源通電,此時V匪輸入才接通到K2的第4腳,為下一步VEE的連通做準備。
經過一段時間延遲(延遲時間取決于R1、R2、C1、C2的取值,一般取幾十到幾百毫秒),V2導通,帶動繼電器K2動作,閉合圖示下方觸點,使K2的1—3和4—6接通,從而使’VEE輸入通到VEE輸出,驅動電源通電,同時又接通一路Vcc的通路。
二極管D1用于隔斷兩路開關控制的通路,使它們互不影響,發光二極管D2指示電源已接通。
斷電時,S1斷開,C1、C2放電,V1首先截止,控制繼電器K1斷開,切斷了VEE的通路,而此時K2仍然接通,Vcc的通路由K2的1—3觸點保持著,因此驅動電源VEE先于邏輯電源Vcc斷開。
C2放電完成后V2截至,K2斷開,兩路電源都被切斷。R5為放電阻,使VEE負載電荷通過它盡快放掉,減少負載上VEE電壓的維持,進一步保證電源斷電順序的可靠性。
附圖中,繼電器選用市面上常見的松下直流繼電器,驅動電壓為5V,其它器件也都是常見的元器件。制作時,電壓的輸入輸出端采用接線端子焊在線路板上,方便電源引線。
整個電路在Vcc=+3V時空載功耗為36毫安,Vcc=+5V時空載功耗為50毫安,對電源功率影響不大。
將使用雙電源的負載直接連到穩壓電源上,有時候這些穩壓電源本身沒有各路電源獨立的開關,或者為在生產或實驗中為減少操作環節或操作不注意,直接使用總開關來開關電源。很容易發生因頻繁開關電源引起的電路損壞。
經過這一套開關電路轉接,用一個開關控制電源通斷,既方便操作,又安全可靠,取得了明顯的效果,使損壞大大減少。工作效率得到提高。

聯系方式:鄒先生
聯系電話:0755-83888366-8022
手機:18123972950
QQ:2880195519
聯系地址:深圳市福田區金田路3037號金中環國際商務大廈2109
請搜微信公眾號:“KIA半導體”或掃一掃下圖“關注”官方微信公眾號
請“關注”官方微信公眾號:提供 MOS管 技術幫助
免責聲明:本網站部分文章或圖片來源其它出處,如有侵權,請聯系刪除。
