可調穩壓電路,原理圖,工作原理,電路設計分享-KIA MOS管
信息來源:本站 日期:2024-08-05
2. 0-15V穩壓電路
一款直流電源電壓從0V到15V連續可調的直流穩壓電源,最大電流可達5A。
上圖是簡單的穩壓電路,實現電壓調節,沒有電流調節功能,工作原理為輸出通過電阻分壓,可調電阻調節分壓給TL431,當大于2.5V時TL431內部導通,拉低Q1基極電壓,輸出電壓變低,當電阻分壓等于2.5V時,輸出電壓穩定。
可調穩壓電源電路圖設計
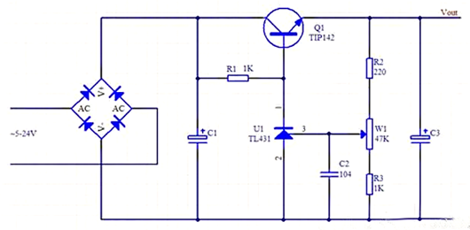
大電流可調穩壓電源電壓可在3.5V~25V之間任意調節,輸出電流大,采用可調電壓穩壓 管電路,獲得滿意穩定的輸出電壓。
工作原理
整流濾波后,直流電壓由R1提供給調節管的底座以打開調節管。當V1導通時,電壓通過RP和R2開啟V2,然后V3也導通。此時,V1、V2和V3的發射極和集電極電壓不再變化,其功能與穩壓器完全相同。通過調節RP可以獲得穩定的輸出電壓,R1、RP、R2和R3的比值決定了電路的輸出電壓。
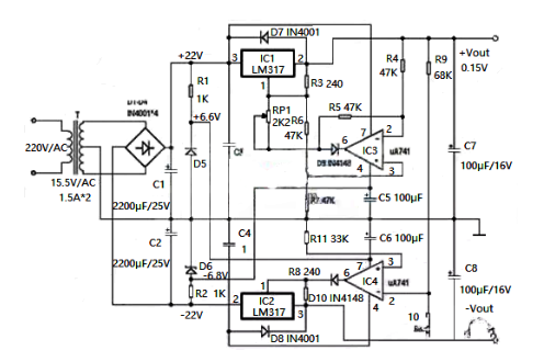
可調穩壓電源電路圖設計
電源電路為0~±15V線性可調穩壓 電源,可從0V調節,最大輸出為±15V。正電源部分采用LM317三端子可調集成穩壓器,負電源部分采用LM337三端可調集成穩壓器。該電路具有完善的限流、短路保護和熱保護等功能。其獨特之處在于只需一個電位器即可實現正負電壓的“同步”調節。具有電路簡單、調節方便、性能優良、成本低等特點。
工作原理
整個電路如圖所示。電源的輸入部分是公共變壓器降壓和橋式整流器,它們增加電容濾波器,并獲得上下對稱的±22V直流電壓。另外兩組±6.8V輔助電壓也派生出來,分別連接到運算放大器IC4和運算放大器IC3的V+和V-端子,保證IC3和IC4的工作電壓不超過限制范圍。
穩壓部分的具體說明:
正輸出電路由穩壓器IC1和相關元件組成,通常連接到穩壓器IC1的調節端子,電位器的其他端子接地。如果將RP1電阻的值調整為0,則輸出電壓Vout為1.2V,在電阻R10上產生3mA恒流。只要改變RP1的電阻值,就可以改變輸出電壓。
這里,RP1的接地端子改為運算放大器IC3的輸出端,IC3的輸出電壓為-1.2V,用于偏移IC1的基準電壓+1.2V,從而實現從0開始的調制。實現上述目的也很簡單。我們只需要將運算放大器IC3連接到差分放大器并完成減法運算即可。從圖中可以看出,同相輸入電壓為V1,而反向輸入電壓為V2。由于R4=R5=R6=R7,IC3的輸出電壓為VO=R5/R4×(V1-V2)=-1.2V,穩壓器IC1+Vout=5mA的輸出電壓×R3+10mA×PR1-1.2V。
負輸出電路由穩壓器IC2及相關元件組成,省略了電位器RP3,該電位器RP2最初設置在IC4調節端子上,現在連接到運算放大器IC4的輸出端,控制調節端的輸出電壓。還可以達到調節穩壓器輸出電壓的目的。由于運算放大器IC1作為增益為10的反相放大器連接,其反向輸入連接到正輸出電路穩壓器的輸出端,因此負輸出電壓穩定器產生極性相反且幅度相等的穩定電壓。也就是說,-Vout=-R9/R9 × (+Vout),)。因為 R10=R《》,-Vout=+Vout。因此,負輸出電壓跟蹤正輸出電壓。
電路中的二極管D7和D8用于防止外部負載的電容放電增加,導致IC1和IC3的輸出損壞;此外,二極管D9和D10用于避免IC1和IC2調整端子因IC3輸出的正飽和和IC4輸出的負飽和而擊穿。這是因為IC1和IC2的調節端子不允許流入反向電流。
聯系方式:鄒先生
聯系電話:0755-83888366-8022
手機:18123972950(微信同號)
QQ:2880195519
聯系地址:深圳市福田區金田路3037號金中環國際商務大廈2109
請搜微信公眾號:“KIA半導體”或掃一掃下圖“關注”官方微信公眾號
請“關注”官方微信公眾號:提供 MOS管 技術幫助
免責聲明:本網站部分文章或圖片來源其它出處,如有侵權,請聯系刪除。
