直流電機過流保護電路圖分享-KIA MOS管
信息來源:本站 日期:2024-08-05
帶過流保護功能的LM317穩壓電路如圖1所示,集成穩壓電路一般分為5部分,即交流降壓電路、整流電路、濾波電路、穩壓電路、保護電路。交流220V電壓經電源變壓器降壓整流得到直流電壓Vin,此電壓通過濾波電路輸入到集成穩壓器輸入端,在集成穩壓器輸出端可得到1.25~37V直流電壓。工作原理圖及各部分電壓波形如圖2所示。
保護電路的工作過程:
集成穩壓器的保護
為獲得較高的輸出電壓值,LM317穩壓器的調節端與地之間的電阻R2值及其壓降往往較大,在R2兩端并接一個小于10μF的電容C3,可有效地抑制輸出端的紋波。當輸入端或輸出端發生短路時,電容C3的放電將在R1上產生沖擊電壓,會危及穩壓器的基準電壓電路,因此需在R1兩端并二極管D3以保護穩壓器。
穩壓器的輸出端不加電容亦能工作,由于穩壓器在1∶1的深度負反饋下工作,當輸出端負載為容性的某一值時,穩壓器有可能出現自激現象。因此,在穩壓器的輸入端接入0.1μF的電容C1,輸出端接入1000μF的電解電容C5,提供足夠的電流供給,同時可以防止可能發生的自激振蕩以及減小高頻噪聲和改善負載的瞬態響應。當輸入端發生短路時,C5通過穩壓器的調整管放電,C5值較大,則放電時的沖擊電流很大,電壓會通過穩壓器內部的輸出晶體管放電,可能造成輸出晶體管發射結反向擊穿。為此,在穩壓器兩端并接二極管D2,輸入端短路時C5通過D2放電,保護穩壓器。
過流保護
過流保護電路原理見圖3,R5為取樣小電阻。當電源工作時,穩壓器輸出端輸出正向直流電壓,電機開始啟動。由于直流電機啟動瞬時電流iout較大(約為額定電流的8~10倍),iout流過小電阻R5,并經R4對C4充電。通過設定R4、C4的值,使充電時間Υ大于電機啟動時間δ,V2(9013)處于截止狀態,電機啟動到穩定狀態后,電流恢復到工作電流。一旦電機發生短路或堵轉,使電容C4兩端電壓達到V2的導通電壓,則V2導通,強制穩壓器的輸出電壓降為基準電壓1.25V。
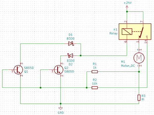
下圖電路,可以以很低的成本讓直流電機正反轉的同時實現限位或過流保護。
電路的大致原理圖Q如圖所示。其中,K1為帶常開、常閉輸出的繼電器,M1為直流電機,R3為電流采樣電阻,D1D2為持續電流大于繼電器工作電流的二極管。整個電路輸入為+24V和GND。當需要電機正轉時,在+24V和GND上加正電壓,電機即可正轉。當需要電機反轉時,將+24V和GND反接,即電路中網絡標號+24V接電源地,網絡標號GND接電源負,電機即可反轉。當遇到限位或堵轉時,繼電器Q切換,電機斷電停止運行,只有重新在+24V/GND上電或切換電機運行方向才可解除保護。
電路原理:
當希望電機正轉時,+24V為電源正,GND為電源負。由于電機與繼電器常閉觸點相連,因此直接工作,當電機到達限位位置或出現錯誤堵轉后,電機工作電流增大,采樣電阻R3兩端電壓增大,電壓通過R1傳至三極管Q2,當R3兩端電壓超過三極管Q2導通電壓時,繼電器K1切換,電機斷電,同時三極管Q2B級通過R2-K1與電源正相連,因此能始終保持在導通狀態,從而繼電器也始終保持在工作狀態。此時PNP管Q1不起作用。當希望電機反轉時,+24V為電源負,GND為電源正。電機上電時直接工作,若出現堵轉,R3電壓增大,Q1導通,繼電器切換,電機斷電,同時Q1 B級通過R2-K1直接接在電源負,因此能始終保持在導通狀態,從而繼電器也始終保持在工作狀態。此時NPN三極管Q2不起作用。
聯系方式:鄒先生
聯系電話:0755-83888366-8022
手機:18123972950(微信同號)
QQ:2880195519
聯系地址:深圳市福田區金田路3037號金中環國際商務大廈2109
請搜微信公眾號:“KIA半導體”或掃一掃下圖“關注”官方微信公眾號
請“關注”官方微信公眾號:提供 MOS管 技術幫助
免責聲明:本網站部分文章或圖片來源其它出處,如有侵權,請聯系刪除。
