帶通濾波器原理,帶通濾波器電路圖-KIA MOS管
信息來源:本站 日期:2024-09-11
帶通濾波器是一種允許特定頻率范圍內的信號分量通過,而將其他頻率的信號分量衰減到極低水平的濾波器。這種濾波器在信號處理、通信系統等領域具有重要作用,用于提取特定頻率的信號成分。
帶通濾波器的工作原理結合了低通濾波器和高通濾波器的特點。它通常由低通濾波器和高通濾波器組合而成,或者通過其他方式實現特定頻率范圍的濾波效果。當信號通過帶通濾波器時,只有位于濾波器通帶內的信號分量能夠較好地通過;而通帶外的信號分量則會被削弱或抑制。
帶通濾波器有多種類型,包括RLC振蕩回路、LC諧振電路等。這些濾波器在設計上有所不同,但都具有帶通濾波的特性。RLC振蕩回路是一種模擬帶通濾波器,通過電阻、電感和電容的組合實現特定頻率范圍的濾波效果;而LC諧振電路則利用電感和電容的諧振特性實現帶通濾波。
帶通濾波器 (RC)
這種無源帶通濾波器設計用于允許特定頻率信號并阻止剩余信號。
通過連接高通濾波器和低通濾波器可以形成帶通濾波器,這里我們需要仔細計算較低截止頻率和較高截止頻率。
這里FLC代表較低截止頻率計算,FHC代表較高截止頻率計算。以上三種無源濾波器是使用電阻和電容元件來設計的,我們也可以使用電阻和電感元件來設計同樣的濾波器。
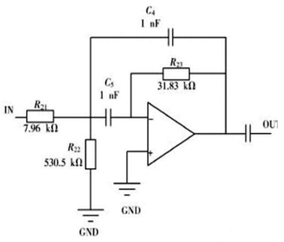
電路原理圖如圖所示。然后可在Proteus中搭建電路進行仿真分析,前面已經提到,FilterPro生成的濾波器中的運放使用的理想運放模型,所以仿真時需要先用理想運放進行分析,然后再進行替換。
設計中運放選擇TI產品典型的通用雙放LM358,LM358里面包括兩個高增益、獨立的、內部頻率補償的雙運放,適用于電壓范圍很寬的單電源,而且也適用于雙電源工作方式,特點方面具有低輸入偏置電流、低輸入失調電壓和失調電流,它的共模輸入電壓范圍較寬,差模輸入電壓范圍等于電源電壓范圍,單電源供電電壓3-32V,雙電源供電±1.5-±16V,單位增益帶寬為1MHz,適用于一般的帶通濾波器的設計,同時具有低功耗的功能,對于設計階數相對高一些的帶通濾波器的話,可以選用TI的四運放LM324,其性能與LM358大體相同,應用起來節省空間。
對于運放的要求此設計不是特別高,只要運放的頻率滿足低通的截止頻率即可,如果精確度要求高的話那么首先運放的供電電壓要足夠穩定,或者選擇精密運放,如TLC274A,否則通用的即可,例如推薦TI的LM224四運放。
巴特沃斯帶通濾波器幅頻響應在通帶中具有最平幅度特性,但是從通帶到阻帶衰減較慢,如果對于過渡帶要求稍高,可以增加階數來實現,否則改選用切比雪夫濾波電路。
聯系方式:鄒先生
聯系電話:0755-83888366-8022
手機:18123972950(微信同號)
QQ:2880195519
聯系地址:深圳市福田區金田路3037號金中環國際商務大廈2109
請搜微信公眾號:“KIA半導體”或掃一掃下圖“關注”官方微信公眾號
請“關注”官方微信公眾號:提供 MOS管 技術幫助
免責聲明:本網站部分文章或圖片來源其它出處,如有侵權,請聯系刪除。
