rc振蕩電路原理,rc正弦波振蕩電路圖-KIA MOS管
信息來源:本站 日期:2025-06-17
RC振蕩電路由電阻R和電容C組成選頻網絡,并通常結合放大器、正反饋網絡等構成完整的振蕩電路。
電阻R:在電路中起到限流、分壓等作用。
電容C:儲存電荷并在電路中形成電場,與電阻一起構成選頻網絡。
放大器:提供足夠的增益,使振蕩信號得以放大。
正反饋網絡:將放大后的信號部分反饋回輸入端,形成正反饋,以維持振蕩。
RC振蕩電路的工作原理基于電磁在電感和電容中產生振動頻率的原理。當電容器充電或放電時,電容器兩端的電壓會周期性地變化,這種周期性變化的電壓可以作為電信號的源泉。通過調整電阻和電容的數值,可以改變振蕩電路的振蕩頻率。在RC振蕩電路中,電阻和電容都對電流存在阻礙作用,其總阻抗由電阻和容抗確定,并隨頻率變化而變化。當輸入信號頻率與電路的轉折頻率相匹配時,電路將產生共振,從而輸出穩定的振蕩信號。
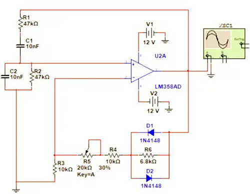
RC正弦波振蕩電路結合了RC串并聯電路的特性,作為正反饋和選頻電路,輸出電壓Uo經過該電路分壓后形成反饋電壓Uf,作用于運算放大器的同相輸入端。
反饋系數與放大倍數
反饋系數F定義為Uf與Uo之比。當電路滿足R1=R2=R,C1=C2=C,且R=Xc的條件時,Ui與Uo將保持同相。此時,正弦波的頻率f由公式f=1/(2πRC)給出。在此情況下,反饋系數F為1/3。
此外,放大器的電壓放大倍數Au由Uo與Ui之比決定,即Au=Uo/Ui。其中,Rf是反饋電阻,通常包括R5、R4和Rx(Rx為D1、R6、D2的并聯電阻)。放大倍數AF,即Uo與Ui的乘積與Uf與Ui之比相等,因此AF=Uf/Ui。
電路啟動條件
電路啟動需在擾動信號進入后,通過放大器的強放大效應(AF>1)確保電路正常工作。當電路中存在微小的擾動信號時,該信號經過選頻后需要被放大以確保電路的正常工作。為了達到這一目的,需要確保放大器的放大效果足夠強,即AF>1。
信號發生器:用于產生低頻正弦波信號,供其他電路使用。
頻率穩定器:通過調整電容器和電阻器的數值,實現對系統頻率的精確控制,從而穩定電力系統中的電壓和頻率。
電壓控制器:在電容器充放電的過程中,通過調整電阻器的數值,可以控制電容器兩端的電壓,從而穩定和調節系統的電壓。
電子觸發部分:在快速斷路器中,RC振蕩電路可以用于電子觸發部分,通過電容器的充放電過程,實現對快速斷路器動作時間的控制。
聯系方式:鄒先生
座機:0755-83888366-8022
手機:18123972950(微信同號)
QQ:2880195519
聯系地址:深圳市龍華區英泰科匯廣場2棟1902
搜索微信公眾號:“KIA半導體”或掃碼關注官方微信公眾號
關注官方微信公眾號:提供 MOS管 技術支持
免責聲明:網站部分圖文來源其它出處,如有侵權請聯系刪除。
