LDO輸出不穩定?圖文詳解-KIA MOS管
信息來源:本站 日期:2023-02-08
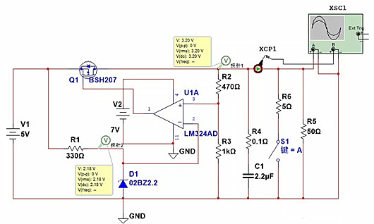
LDO的輸出電容對性能至關重要,除了會提高電源抑制比PSRR抑制噪聲外,對環路穩定性也至關重要,電容除了容值參數外還有ESR(Equivalent Series Resistance)等效串聯電阻參數,二者在選型設計時都要仔細考慮。
我們以PMOS LDO為例來仿真下ESR對LDO輸出的影響,LDO輸出電壓為3.2V,輸出電容為2.2uF,ESR是R4我們選取為0.1Ω,負載為50Ω(負載電流為3.2/50=70mA),當開關S1閉合時,負載為R6和R5的并聯,此時負載電流大約是700mA,我們仿真的方法就是改變ESR電阻R4,切換負載電流,觀察輸出電壓的變化。
下圖是R4 ESR取0.1Ω時的輸出結果,黑色曲線是從70mA到700mA反復切換負載電流的電流波形,紅色是輸出電壓波形,可以看到電流變化時,輸出電壓只有微小的波動,整體還是穩定在3.2V。
下圖是把ESR改為0.001Ω后的結果,剛開始輸出是穩定的,一切換負載電流時,輸出就異常。
下圖是把ESR改為100Ω后的結果,剛開始輸出是穩定的,切換負載電流時,輸出也容易出現異常。
總之,LDO的輸出電容對于維持穩壓器的穩定性至關重要,并且必須滿足最小電容和等效串聯電阻 (ESR) 的要求。輸出電容的增加會影響環路穩定性和瞬態響應, 電容的容值和ESR,太大或太小都不行 ,都容易引起環路震蕩。
聯系方式:鄒先生
聯系電話:0755-83888366-8022
手機:18123972950
QQ:2880195519
聯系地址:深圳市福田區金田路3037號金中環國際商務大廈2109
請搜微信公眾號:“KIA半導體”或掃一掃下圖“關注”官方微信公眾號
請“關注”官方微信公眾號:提供 MOS管 技術幫助
免責聲明:本網站部分文章或圖片來源其它出處,如有侵權,請聯系刪除。
