pwm驅動h橋工作原理,電路圖-KIA MOS管
信息來源:本站 日期:2024-10-18
通過PWM信號控制H橋電路中的開關狀態,從而調節電機的轉速和方向。PWM信號通過微控制器輸出,經過驅動電路放大后驅動H橋電路中的功率管,實現對電機的控制。
PWM(脈寬調制)控制在H橋驅動電機電路中,H橋電路由四個開關(通常是MOS管或晶體管)組成,它們被分為兩組,分別控制電機的正轉和反轉。當一組開關導通時,另一組則斷開,從而實現電機的正轉或反轉。
PWM信號是一個由高電平和低電平組成的數字信號,其高電平持續的時間與整個周期的比例(即占空比)決定了輸出電壓的大小。在H橋電路中,我們將PWM信號連接到兩個輸入端(通常是邏輯輸入或微控制器的輸出端)。這兩個輸入端控制H橋中開關的通斷。通過調整PWM信號的占空比,我們可以改變電機兩端的平均電壓,從而實現對電機轉速的精確控制。
當PWM信號為高電平時,相應的開關組會導通,電機開始轉動。PWM信號為高電平的時間越長(即占空比越大),電機兩端的平均電壓就越高,電機轉速就越快。反之,當PWM信號為低電平時,相應的開關組會斷開,電機停止轉動或減速。H橋電路因其形狀酷似字母H而得名。它由四個開關組成H的四條垂直腿,電機則位于H的橫杠位置。這四個開關通常是兩個MOSFET(金屬氧化物半導體場效應晶體管)和兩個二極管,或者在某些設計中使用四個三極管。
通過控制這四個開關的開關狀態,可以實現對電機電流的正反轉和大小的調節。當PWM信號的占空比較小時,開關器件會以較低頻率工作,電流的變化較為緩慢;而當PWM信號的占空比較大時,開關器件以較高頻率工作,電流的變化較為急劇。在H橋PWM驅動的電路中,電流的波形通常呈現出一種類似于方波的形狀。當PWM信號為高電平時,電流會通過一個MOSFET和一個二極管流入電機;當PWM信號為低電平時,電流會通過另一個MOSFET和另一個二極管流出電機。
調節PWM信號的占空比,可以精確地控制電機電流波形的大小和方向,進而實現對電機轉速和扭矩的精確控制。占空比較小的時候,電流波形的峰值較小,電機轉速較慢;占空比較大的時候,電流波形的峰值較大,電機轉速較快。H橋電路允許通過改變PWM信號的頻率來調節電流波形的變化速度,這使得電路在應對不同負載和工作環境時具有更高的靈活性。
單片機能夠輸出直流信號,但是它的驅動才能也是有限的,所以單片機普通做驅動信號,驅動大的功率管如MOS管,來產生大電流從而驅動電機,且占空比大小能夠經過驅動芯片控制加在電機上的均勻電壓到達轉速調理的目的。
電機驅動主要采用N溝道MOSFET構建H橋驅動電路,H 橋是一個典型的直流電機控制電路,由于它的電路外形酷似字母 H,故得名曰“H 橋”。4個開關組成H的4條垂直腿,而電機就是H中的橫杠。要使電機運轉,必需使對角線上的一對開關導通,經過不同的電流方向來控制電機正反轉,其連通電路如圖所示。
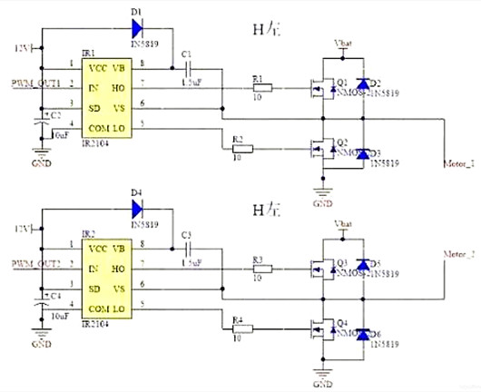
實踐驅動電路中通常要用硬件電路便當地控制開關,電機驅動板主要采用兩種驅動芯片,一種是全橋驅動HIP4082,一種是半橋驅動IR2104,半橋電路是兩個MOS管組成的振蕩,全橋電路是四個MOS管組成的振蕩。其中,IR2104型半橋驅動芯片能夠驅動高端和低端兩個N溝道MOSFET,能提供較大的柵極驅動電流,并具有硬件死區、硬件防同臂導通等功用。運用兩片IR2104型半橋驅動芯片能夠組成完好的直流電機H橋式驅動電路,而且IR2104價錢低廉,功用完善,輸出功率相對HIP4082較低,此計劃采用較多。
另外,由于驅動電路可能會產生較大的回灌電流,為避免對單片機產生影響,最好用隔離芯片隔離,隔離芯片選取有很多方式,如2801等,這些芯片常做控制總線驅動器,作用是進步驅動才能,滿足一定條件后,輸出與輸入相同,可停止數據單向傳輸,即單片機信號能夠到驅動芯片,反過來不行。
聯系方式:鄒先生
座機:0755-83888366-8022
手機:18123972950(微信同號)
QQ:2880195519
聯系地址:深圳市龍華區英泰科匯廣場2棟1902
搜索微信公眾號:“KIA半導體”或掃碼關注官方微信公眾號
關注官方微信公眾號:提供 MOS管 技術支持
免責聲明:網站部分圖文來源其它出處,如有侵權請聯系刪除。
