單個mos管驅動,MOS管驅動電機電路-KIA MOS管
信息來源:本站 日期:2024-10-21
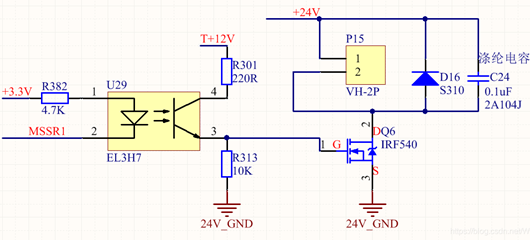
與上電路相同
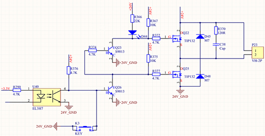
單個MOS管控制,與上不同,不使能時,相當于斷開,上面:不使能時,兩個腳都是高腳位。
聯系方式:鄒先生
座機:0755-83888366-8022
手機:18123972950(微信同號)
QQ:2880195519
聯系地址:深圳市龍華區英泰科匯廣場2棟1902
搜索微信公眾號:“KIA半導體”或掃碼關注官方微信公眾號
關注官方微信公眾號:提供 MOS管 技術支持
免責聲明:網站部分圖文來源其它出處,如有侵權請聯系刪除。
