12v轉220v逆變器電路,逆變器原理圖-KIA MOS管
信息來源:本站 日期:2024-10-25
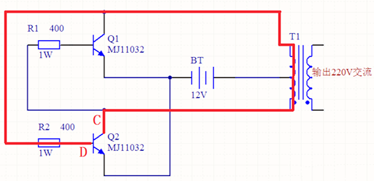
一個簡單的12V轉220V逆變器的電路,原理圖如下,只用到兩個三極管兩個電阻,再加上一個變壓器,通上電就可以在輸出端產生交流電,可以帶動220V白熾燈。
假設此時剛剛通上電源,在通電源的一瞬間,對三極管Q1來說,集電極也就是原理圖中的A點是和電源正極相連,同樣對于B點也就是基極是隔著一個大功率電阻和電源正極相連,所以他滿足三極管導通條件。
三極管Q2,當通上電源的一瞬間,集電極也就是C點是和電源正極連在一塊的,而基極也就是D點,通過一個大功率電阻和電源正極相連,同樣滿足導通條件。
所以就剛通上電源的一瞬間來說,三極管Q1和Q2所處的狀態是一樣的,但是兩個三極管材質不可能完全一樣,所以剛通上電的一瞬間是有一個導通順序的。假設此刻Q1先導通,電流從電源正極流出,通過變壓器和三極管Q1流到電源負極。
由于三極管Q1導通后會瞬間進入到飽和狀態,所以集電極和發射極之間的壓降很低,一般會小于0.3V,所以A點的電位也會隨著降低,同樣B點的電位也會隨之降低,由于Q1導通時發射極正偏壓降在0.7V左右,顯然0.3V是不夠的,因此Q1會變成截止狀態。
當Q1逐漸變成截止狀態,同時三極管Q2的基極和集電極的電位也會隨之升高,在某時刻會滿足Q2的導通條件。
當Q2導通后,電流從電源正極流出,通過變壓器和三極管Q2流到電源負極。由于三極管Q2導通后會瞬間進入到飽和狀態,所以集電極和發射極之間的壓降很低,這和Q1情況一樣,同樣Q2基極的電位也會隨之降低,由于Q2導通時發射極正偏壓降在0.7V左右,顯然0.3V是不夠的,因此Q2會變成截止狀態。
Q2截止后Q1又會變成導通狀態,就這樣反復循環,兩個三極管輪流導通產生交流電,再通過變壓器升壓,最后輸出想要的電壓,如果輸出電壓在220V左右,連上一個220V的燈泡,可以看到能正常發光。
采用功率較大的三極管2N3055,電阻用了兩個,且最好電阻的功率選大一點,這樣電路的輸出功率也會相應地增加,現在用到的最多的是1/4W的電阻,只要選擇四個電阻并聯大約是400Ω就可以了。
這其實就是一個震蕩電路,就是把直流電變成交流電,然后通過變壓器升壓變成220V,然后在輸出端接上用電器即可,不過就這幾個元件做出來的逆變器,輸出波形肯定沒有電網標準,但驅動電燈泡是足夠的。
電阻是用四個1/4W的電阻并聯組成的,但是由于這款變壓器的功率較低,這四個元件并聯也屬于大材小用,照著原理圖把元件進行電氣連接,最后檢查無誤后即可通電,但一定要注意,輸出端電壓已經超過人的安全電壓,操作時要做好安全措施。
通上電之后可以聽到信號震蕩的聲音,這時候在萬用表上就可以讀出電壓示數,我們這個是211V,而且是非常穩定。
聯系方式:鄒先生
座機:0755-83888366-8022
手機:18123972950(微信同號)
QQ:2880195519
聯系地址:深圳市龍華區英泰科匯廣場2棟1902
搜索微信公眾號:“KIA半導體”或掃碼關注官方微信公眾號
關注官方微信公眾號:提供 MOS管 技術支持
免責聲明:網站部分圖文來源其它出處,如有侵權請聯系刪除。
